beat365正版唯一入口必一
尊敬的用户,您好!
网站不支持您所使用的浏览器版本(可能会出现网页变形等问题)。为了更好地展示页面效果,请您使用以下浏览器(点击图标会跳转到相关浏览器的官方网站下载页面)。
Chrome
Firefox
新Edge
360极速浏览器
QQ浏览器
关闭提示
融合门户
领导信箱
EN
首页
学校概况
学校简介
现任领导
历史沿革
学校位置
学校校历
仙葫校区鸟瞰图
联系我们
通知公告
机构设置
党政管理机构
按规定设置机构
教学教辅机构
科研机构
附属单位
教育教学
本科生教育
研究生教育
职业教育
境外生教育
继续教育
名师名医
名师名医
学科建设
科学研究
合作交流
招生就业
本专科招生网
就业平台
党建思政
校园文化
校园文化
视频点播
校园风光
融合门户
领导信箱
EN
全站群
×
搜索过于频繁,请输入验证码
网站首页
学校概况
学校简介
现任领导
历史沿革
学校位置
学校校历
仙葫校区鸟瞰图
联系我们
通知公告
机构设置
党政管理机构
按规定设置机构
教学教辅机构
科研机构
附属单位
教育教学
本科生教育
研究生教育
职业教育
境外生教育
继续教育
名师名医
名师名医
学科建设
科学研究
合作交流
招生就业
本专科招生网
就业平台
党建思政
校园文化
校园文化
视频点播
校园风光
融合门户
领导信箱
EN
您的位置:
首页
>
新闻中心
>
通知公告
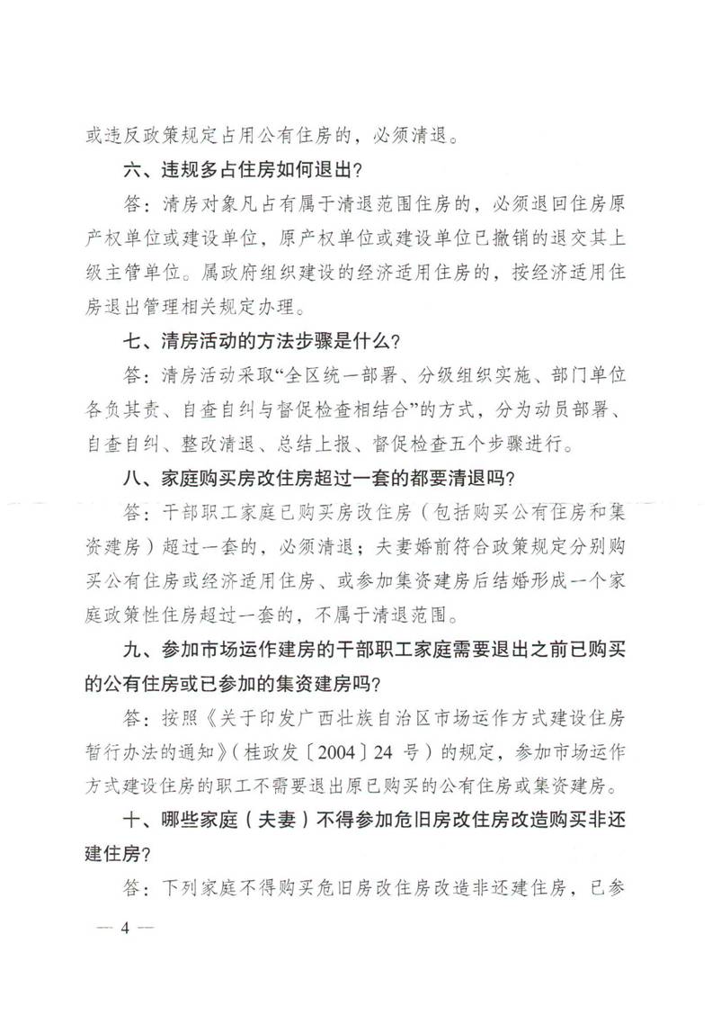
关于印发区直单位干部职工违规多占住房清退专项整治活动政策解答及填报表格相关问题解答的通知
来源:
后勤处
作者:
后勤处
日期:2014-09-11
点击数:
次
分享到:
打印正文
关闭本页
×
单点登录
账号密码登录
单点登录
登 录
成功登录后,
保持登录状态
忘记密码?
单点登录
账号密码登录