尊敬的用户,您好!

网站不支持您所使用的浏览器版本(可能会出现网页变形等问题)。为了更好地展示页面效果,请您使用以下浏览器(点击图标会跳转到相关浏览器的官方网站下载页面)。

beat365正版唯一入口必一教务处欢迎您!

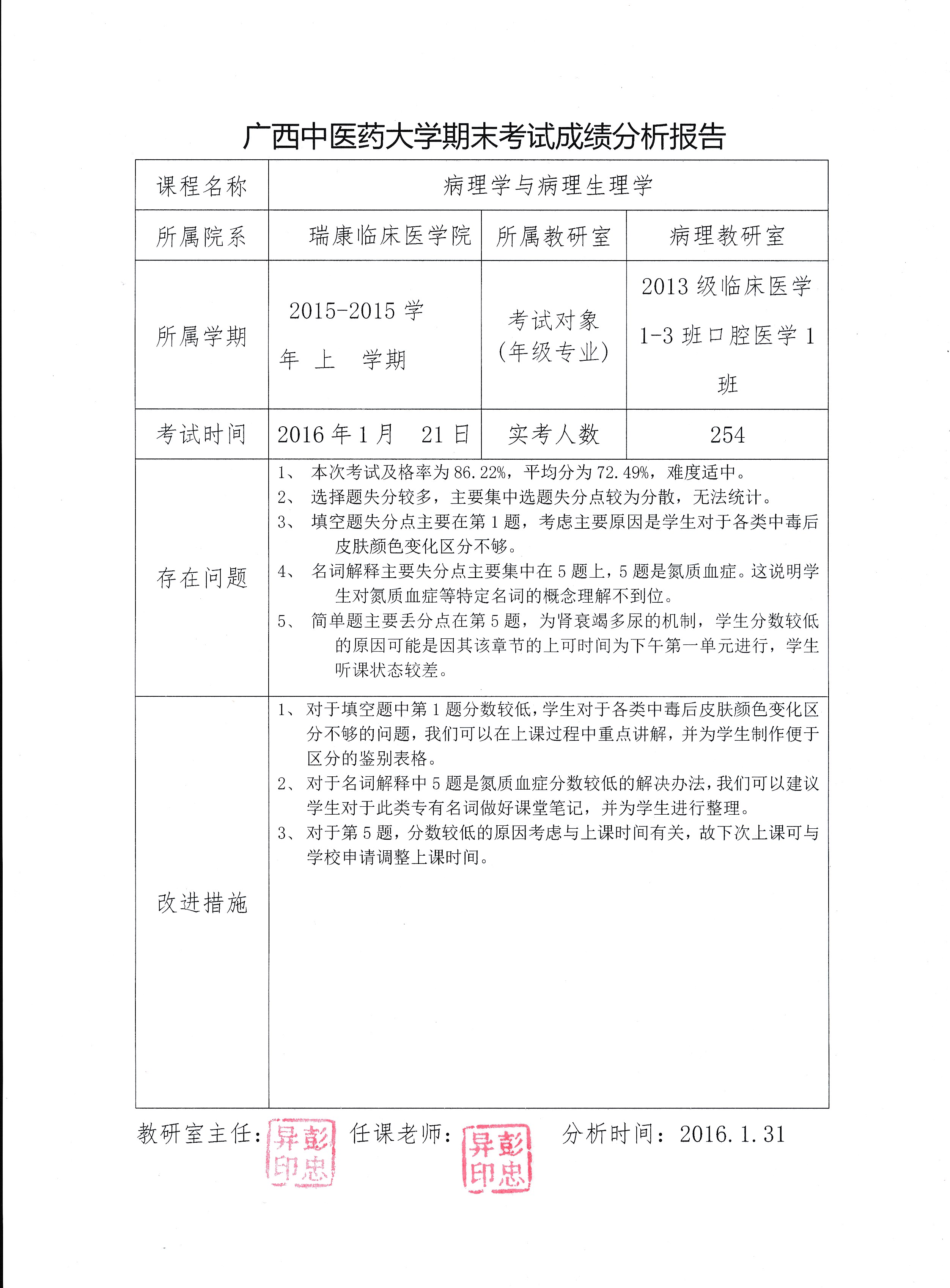
5. beat365正版唯一入口必一附属瑞康医院 病理学教研室考试结果分析
(2013级临床医学专业-病理生理学)

发布时间:2016-05-06 12:01:15 浏览次数: 【字体:

分享到:
【打印正文】